1 月 5 日,国家市场监管总局正式发布《乳制品生产许可审查细则(征求意见稿)》,对 2010 年版旧细则进行全面修订。这次不是小修小补,而是从分类到人员、从设备到制度的 “系统性升级”,直接关系到每个家庭的餐桌安全,而且你有权利参与新规制定!
旧规 “粗放”,新规 “较真”:这 7 大变化太关键!
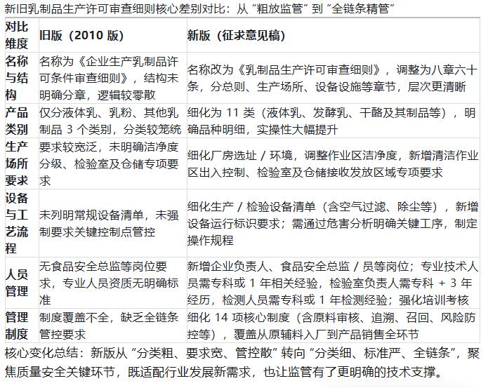
以前买乳制品,你可能会疑惑:特色奶、手工奶酪有没有统一标准?生产环节谁来把关?这次修订全给说透了 ——
- 产品分类从 “3 类” 扩到 “11 类”由原来的液体乳、乳粉、其他乳制品3个类别调整细化为液体乳、发酵乳、乳粉、浓缩乳制品、乳脂制品、干酪及其制品、乳清及其制品、特色畜种乳制品、地方特色乳制品、婴幼儿配方乳粉用基粉和其他乳制品等11类许可类别,通过明确、细化许可类别及产品明细,提高《细则》的实际操作性。哪怕是地方特色奶皮子,也能被精准监管。生产场所 “划清红线”厂房选址、洁净度分级、检验室配置、仓储管理都有了明确要求,清洁作业区还要管控出入,从源头减少污染风险。
- 设备设施 “明码标价”列出生产、检验必备设备清单,空气过滤、除尘、清洁消毒设备都有具体技术要求,还得贴运行状态标识,杜绝 “带病作业”。
- 人员要求 “专业过硬”新增食品安全总监岗位,得有专科以上学历 + 3 年相关经验;检验人员要么是专科背景,要么有 1 年以上检测经验,还得定期培训考核,“外行管安全” 成为过去。
- 管理制度 “覆盖全链条”从原料供应商审核、进货查验,到生产控制、质量追溯,再到不合格品召回、食品安全事故处理,14 项制度把 “从牧场到餐桌” 的每个环节都管起来。
- 工艺流程 “抓关键”要求企业找出生产中的风险点,制定专门操作规程,比如奶粉干燥、奶酪发酵等关键工序,再也不能 “凭经验来”。
- 结构更清晰从旧版的零散要求,变成八章六十条的系统规范,监管有依据,企业好执行。
为什么这次修订值得每个消费者关注?
要知道,2010 版细则已经实施十多年,随着乳制品行业发展,特色产品增多、新生产工艺出现,旧规的 “笼统性” 越来越难适配需求。比如之前 “其他乳制品” 类目太宽,导致部分特色乳制品缺乏明确标准;人员资质无硬性要求,可能出现 “不懂安全的人管安全” 的情况。
而这次新规,完全是 “问题导向”:调研了全国多家企业,征求了 5 轮意见,参考了最新食品安全国家标准,就是要把监管的 “尺子” 划得更细、更实。以后你买乳制品,不管是普通牛奶还是小众的乳清蛋白饮品,都能确认它的生产环节合规、检验合格,安全感直接拉满。

为进一步规范指导乳制品生产许可工作,加强乳制品质量安全监管,市场监管总局组织开展乳制品生产许可审查细则修订工作,形成《乳制品生产许可审查细则(征求意见稿)》,现向社会公开征求意见。欢迎各有关单位和个人提出修改意见,并于2026年2月5日前将《公开征求意见反馈表》反馈至市场监管总局。公众可通过以下途径和方式提出意见:
一、通过登录市场监管总局网站(网址:http://www.samr.gov.cn),进入首页“互动”栏目下的“征集调查”提出意见。
二、通过电子邮件发送至:dsyc@samr.gov.cn,邮件主题请注明“《乳制品生产许可审查细则(征求意见稿)》意见”字样。
三、通过信函邮寄至北京市海淀区马甸东路9号(邮编100088)市场监管总局食品生产经营司,并请在信封上注明“《乳制品生产许可审查细则(征求意见稿)》意见”字样。
来源:乳品智库
































